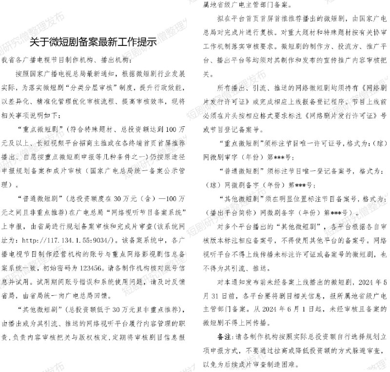
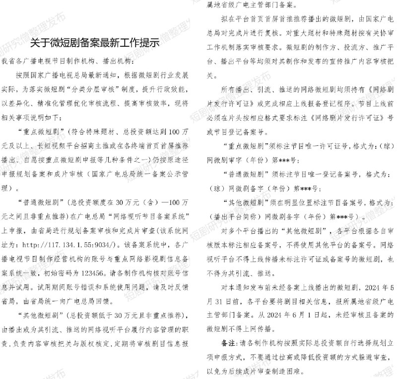
竹新社 广电总局4月29日发《关于国产网络剧片发行许可服务管理有关事项的通知》将原网络视听节目信息备案制度加码为发行许可制度,已自今年6月1日起施行。 投资额大于总局规定值、付费或会员优先观看、网站首页或专栏推荐播出、视听服务机构招商主推,符合以上其一即需申请《网络剧片发行许可证》并在片头展示证号标识。总局有权对网络剧片做出责令修改、停止播出或不得发行、评奖的决定。 上述发行许可制度的条件、标准、措施、做法视情向其他网络剧片延伸适用。 涉及政军外交、国安、统战、民族、宗教、司法、公安等题材的剧片还需取得省级以上对口部门的协审意见。…