7×24不定时编译国内外媒体的即时新闻报道。
查阅新闻资料,前往竹新资料室:
t.me/kt_database
如有任何问题,联系竹新社小编:
t.me/ktnews_editor_bot

注:本频道原创新闻按照CC BY 4.0协议发布。
竹新社
韩国联合参谋本部19日表示,韩军从当天凌晨3时30分许到3时46分许探测到朝鲜在顺安一带向韩半岛东部海域发射2枚短程弹道导弹,导弹各自飞行约550公里后落入东海。韩美情报部门正在综合分析导弹的具体参数。 日本海上保安厅当天也表示,朝鲜于凌晨3时35分和3时48分许分别发射疑似弹道导弹的物体,推测其均落在日本专属经济区之外。 (韩联社)
韩国联合参谋本部22日表示,军方当天凌晨4时许探测到朝鲜向韩半岛西部海域发射多枚巡航导弹。韩美情报部门正在缜密分析导弹的具体参数。联参称,军方在加强对朝监视和戒备态势的同时,与美方保持密切合作,保持万全的应对态势,并密切关注朝鲜相关动向。
朝鲜国防相强纯男20日发表谈话称,美军将向韩增派战略核潜艇等战略武器的计划付诸实施,这满足朝鲜《国家核武力政策法令》所规定的使用核武器相关条件。之后,韩国国防部就此发表立场称,朝鲜针对韩美同盟的一切核攻击都将面临同盟第一时间的压倒性、决定性反制,再次强烈警告其一意孤行必将陷入穷途末路,绝不可能通过发展核武和威胁动武得到韩美同盟的任何让步。
韩联社
竹新社
中共中央政治局4月28日开会研究经济,认为目前经济运行好转主要是恢复性的,内生动力还不强、需求仍不足,须继续改善社会预期、化解风险隐患。 会议要求:巩固和扩大新能源汽车发展优势,加快推进充电桩、储能等设施建设和配套电网改造。 重视通用人工智能发展,营造创新生态,重视防范风险。 下决心从根本上解决企业账款拖欠问题。 推动平台企业规范健康发展,鼓励头部平台企业探索创新。 统筹做好中小银行、保险和信托机构改革和风险化解。 做好保交楼、保民生、保稳定,推动建立房地产业发展新模式。在超大特大城市积极稳步推进城中村改…
7月21日的国务院常务会议通过《关于在超大特大城市积极稳步推进城中村改造的指导意见》《社会保险经办条例(草案)》。
优先改造需求迫切、城市安全和社会治理隐患多的城中村。坚持由地方政府负主体责任,高效综合利用土地,并结合保障房建设;积极创新改造模式,鼓励支持民间资本参与,努力发展各种新业态,实现可持续经营。
此前,7月14日的国务院常务会议通过《关于积极稳步推进超大特大城市“平急两用”公共基础设施建设的指导意见》。
新华社,视频:新闻联播
竹新社
马拉维移民局发言人确认,此前被揭拍摄非洲儿童举牌视频的卢克已于6月19日在邻国赞比亚东部的奇帕塔被捕,两国正就将其移交马拉维以进一步调查展开协作沟通。 (BBC)
在马拉维拍摄“我是黑鬼智商低”视频的中国公民卢克,7月20日以拐卖儿童等14项控罪被判12个月徒刑,附加驱逐出境。
卢克自赞比亚被引渡回马拉维后未获保释,羁押期限自2022年7月16日起算,因此折抵刑期已满,当庭获释;他需在7日内离开马拉维。
卢克承认本案控罪;在量刑求情阶段辩护说:自己是初犯、已悔罪、已羁押一年,拍视频是为传播中国文化,并已向当局缴交1600万夸加(10.84万人民币)用以赔偿受害者。
MaraviPost法新社BBC
21日下午2时许,一名30多岁的男性A某在韩国首尔地铁新林站4号出口附近的商业街小巷等地挥舞凶器,造成1死3伤。
死伤人员均为男性。3名伤者已被送医接受治疗,其中1人目前生命垂危。
警方接到“有人持凶器伤人后逃逸”的报警后出动,并于2时20分许以涉嫌杀人罪现场抓捕A某。警方正在调查A某与受害者之间的关系、作案动因等犯罪原委。
韩联社
竹新社
胡佛东亚馆藏部主任、历史学者林孝庭根据蒋经国日记等最新公开的史料在新书《蒋经国的台湾时代》中分析,中华民国已故总统蒋经国晚年推动台湾民主化,开放大陆探亲、解除报禁、默许民进党组党、对国际宣告将解除戒严,除来自美国的压力外,另一个重要压力来自邓小平主政下的中华人民共和国。 台美断交后,蒋经国受到来自华府行政与立法部门对于推动民主化的压力有增无减。1982年,美国前总统的胞弟、参议员爱德华·肯尼迪致函康宁祥,批评国民党在人权与民主化议题上做得还不够(there has been too little prog…
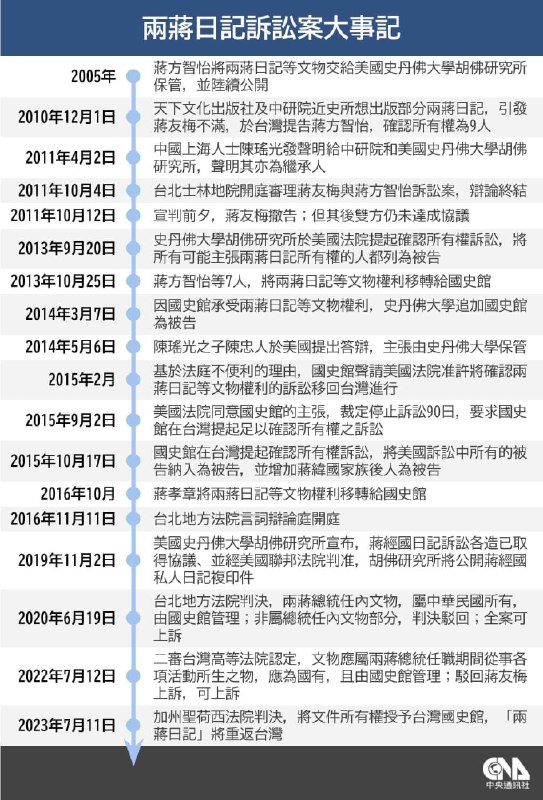
《两蒋日记》确权诉讼落幕,日记和其他档案原件将于下半年起运返台,入藏国史馆。档案原件返台后,复制件将继续在胡佛研究所向学界提供使用。
该批档案包括蒋介石1917至1972年、蒋经国1937至1979年间的日记,以及演讲稿、外交信函、政治档案等,2005年出借给斯坦福大学胡佛研究所。蒋家后人中就是否将档案移转国史馆发生争议,胡佛所遂于2013年诉讼请求澄清物权,最终认定所有档案都归属国史馆,不再按是否属总统任内而分割。
国史馆受访说,档案返台后将陆续向公众提供,其中蒋介石第一任总统内(1948–1954)的日记拟于10月出版。
旧金山标准报中央社
竹新社
中共二十届中央财经委5月5日下午开第1次会议。发改委、科技部、工信部、农业部就“加快建设以实体经济为支撑的现代化产业体系”作汇报;发改委、卫健委、人社部、教育部就“以人口高质量发展支撑中国式现代化”作汇报。 就前个题目,会议要求把握AI等新科技革命浪潮、适应人与自然和谐共生要求,建设完整先进安全的产业体系;要循序渐进,不能贪大求洋;三次产业要融合发展,避免割裂对立;传统产业转型升级,“不能当成低端产业简单退出”。 更重视“藏粮于技”,突破耕地等自然条件对农业生产的限制。 大力建设世界一流企业,“倍加珍惜爱…
中共中央财经委7月20日下午开第2次会议,审议通过《关于推动盐碱地综合利用的指导意见》。自然资源部、农业部、财办、发改委就加强耕地保护、盐碱地综合改造利用作汇报。
耕地占用“以补定占”,将各类占用统一纳入占补平衡管理。建立粮食主产区利益补偿机制。整改复耕要实事求是尊重规律,保护农民利益,适当留过渡期。
会议新闻稿显示,原设在农业农村部的“中央农村工作领导小组办公室”已并入中央财办,不再单设。
新华社,视频:新闻联播
竹新社
俄罗斯19日继续用导弹和无人机重点袭击了乌克兰港口城市敖德萨的仓库等基础设施。乌农业部称,袭击导致敖德萨和附近的切尔诺莫斯克的大部分出口设施瘫痪,6万吨粮食被毁。农业部长警告,若乌克兰无法出口粮食,粮食价格将上涨,最贫穷国家的人将处于生存边缘。 在克里米亚,一处俄罗斯的军事设施发生火灾。有报道称,起火处是弹药库。四个村庄超过2200人被疏散。大火还迫使一条重要高速公路关闭。目前火灾原因尚不清楚。 南非总统拉马福萨宣布,俄总统普京不会出席下个月在该国举行的金砖国家领导人峰会。除普京外,其他金砖国家领导人都将…
俄罗斯20日继续空袭乌克兰港口城市敖德萨。中国驻敖德萨总领事馆受损。
敖德萨州州长奥列格·基佩尔发布的照片显示,中国的总领馆至少有一扇玻璃被打破,但没有其他受损迹象。总领馆位于敖德萨市中心,与港口仅隔一条铁道。此外,袭击还导致敖德萨至少1人死亡,8人受伤。乌总统泽连斯基表示,运往中国的6万吨农产品在对切尔诺莫斯克的袭击中被毁。
袭击当天,乌克兰经济部副部长卡奇卡访华,并与中国商务部副部长凌激会谈。凌激表示,中方愿扩大自乌进口优质产品,推动贸易自由化的可行性研究,并与乌方加强在世贸组织框架下的合作,建立两国投资促进机构的合作关系,不断拓展贸易和投资合作空间。
对于总领馆被波及一事,中国外交部发言人回应称,总领馆附近爆炸的冲击波震落了总领馆部分墙面和窗户玻璃。总领馆人员早已撤离,没有造成人员伤亡。中方密切关注有关动向,继续同有关方面保持沟通,采取一切必要措施维护中国在乌机构及人员安全。
俄国防部19日威胁,自莫斯科时间20日零时起,俄方将把沿黑海水域前往乌克兰港口的所有船舶视为潜在军用货物承运船只。这些船舶悬挂的旗帜所代表国家将被视为在俄乌冲突中站在乌克兰一边。俄国防部还宣布黑海国际水域西北部和东南部的一些海域为临时航行警戒区。
疑似瓦格纳集团负责人普里戈任出现在19日发布的一段视频中。视频中,该人物表示,瓦格纳将在白俄罗斯花费一段时间来训练军队,并使白俄军队成为世界上第二强的军队,然后再部署到非洲。波兰防长随后下令将部分军队从该国西部转移至比亚瓦-波德拉斯卡以及科尔诺。
路透社美联社新华社中国商务部中国外交部
竹新社
瑞典首都斯德哥尔摩中央清真寺外,一名抗议者撕毁《古兰经》,并用它来擦鞋,然后将培根放入《古兰经》中并点燃。部分现场的人用阿拉伯语高呼“真主伟大”,抗议焚烧行为。其中一人试图扔石头,但被警方拘捕。警方也指控焚书的抗议者涉嫌煽动反对种族或民族。 虽然瑞典警方拒绝了最近几次反对《古兰经》示威的申请,但法院以决定侵犯言论自由予以否决。随后警方批准了抗议活动。清真寺伊玛目对警方批准活动感到失望并表示更改抗议活动地点的建议未被警方采纳。 土耳其外长谴责了焚烧行为,他还表示以言论自由为名义反对伊斯兰的抗议活动是不可接受…
瑞典抗议者亵渎《古兰经》;伊拉克抗议者冲进瑞典驻伊拉克使馆;伊拉克政府宣布驱逐瑞典大使。
斯德哥尔摩警方批准了20日在伊拉克使馆外举行涉及2人的示威活动。抗议者计划焚烧《古兰经》。
此举引发伊拉克人不满。20日凌晨,伊拉克抗议者在瑞典使馆前挥舞着旗帜和标语。随后数百名抗议者冲进瑞典驻伊拉克使馆并点燃小火。黎明时分,警方和其他安全官员聚集在使馆,消防人员扑灭余烬,现场冒起浓烟。大多数抗议者被驱散,剩余数十人在现场。
事件发生后,瑞典使馆表示工作人员安全,并宣布停止对游客开放。使馆还谴责袭击严重违反《维也纳公约》。瑞典外交大臣称袭击完全不可接受,并表示外交部将传唤伊拉克驻瑞典临时代办,谴责伊拉克当局在保护使馆及人员上严重失职。
伊拉克总理穆罕默德·希亚·苏达尼与安全官员召开会议后发声明表示,当局将起诉纵火者并将调查疏忽的官员。但声明还称,伊拉克政府已于19日通知瑞典政府,若继续焚烧《古兰经》,伊拉克将断绝外交关系。
瑞典的抗议者在伊拉克使馆抗议时,脚踢《古兰经》并站在上面。瑞典警方在一旁观望。伊拉克总理随后下令驱逐瑞典驻伊拉克大使并撤回伊拉克驻瑞典临时代办。伊拉克还暂停了瑞典爱立信公司在伊拉克境内的工作许可。不过在斯德哥尔摩的抗议者最终并未焚烧《古兰经》,而是在一个小时后离开。
路透社美联社半岛电视台
竹新社
美国家情报总监6月23日依国会决议公布对新冠病毒与武汉病毒所关联性的评估报告,正文共4页,其中各方的结论取向与2月底媒体披露的一致。 报告重申,有病毒所职员2019年秋患病,出现感冒过敏等与新冠相符的症状,伴随若干与新冠无关的其他症状。报告指出,高等级实验室职员都有定期体检和留存血样的制度,认为职员患病的信息不构成对“实验室泄露说”的支持。 病毒所2019年中开展过数次生物安全的例行排查与培训;2020年国家因应武汉疫情检查病毒所,结论包括要求其更新旧设备、增加消毒设备、改善通风系统。报告认为以上信息不足…
根据一份17日的备忘录,美国卫生与公众服务部已暂停中国科学院武汉病毒研究所获得美国联邦资助,并提议长期禁止该研究所。
卫生部称,美国国家卫生研究院一再要求武汉病毒所提供有关其生物安全协议和安全措施的文件,比如实验室笔记等记录文件。但武汉病毒所无视了相关要求。卫生部认为,武汉病毒所以前、现在和未来都存在违反国家卫生研究院生物安全协议的风险。为了保护公共利益,有必要立即采取行动。
卫生部表示,自2020年夏季以来,武汉病毒所未从国家卫生研究院获得任何联邦资助。他们持续不遵守的行为也表明他们缺乏参与联邦资助计划的责任。武汉病毒所有30天时间对通知做出回应,如果不回应,未来该所将无法获得任何美国机构的联邦资金。截至目前,武汉病毒所尚未回应。
ABC
新西兰奥克兰市中心一个工地建筑20日早晨发生枪击。包括枪手在内的3人死亡,6人受伤。尚不清楚枪手是自杀还是被警方击毙。枪击事件位于挪威队和其他足球队下榻的酒店附近。
新西兰总理希普金斯说,这起案件似乎是个人行为,不存在更广泛的国家安全威胁。新西兰国家安全级别不会改变,但将增派警方人数。当晚的2023年女足世界杯开幕式将照常举行。
奥克兰市长布朗说,奥克兰交通部门和警方已完全封锁现场及周边地区。由于事发时间正值通勤高峰,大量火车、公交和轮渡被取消或改道,造成大面积交通拥堵。
美联社路透社新华社
竹新社
泰国国会7月13日票选总理,披塔·林乍伦拉(远进等8党联盟提名)在上下院合计得324票赞成、182票反对、199票弃权,赞成票未能过半。国会将于7月19日再次投票。 (美联社,路透社)
泰国国会19日否决披塔总理候选人提名资格。
在当天的联席会议上,披塔再次成为唯一获得提名的总理候选人。但随即有议员提出,根据国会议事规则,任何一项动议被否决后在同一国会会期不能被重复提交,鉴于披塔此前已获提名但并未当选,因此不能再被提名为总理候选人。
经过数小时的激烈辩论,拒绝给披塔第二次机会的动议以395票赞成、312票反对、8票弃权获得通过。此次投票否决了披塔总理候选人提名资格,当天的联席会议随即结束,未能选举出泰国新一任总理。第二轮投票将在7月27日举行。
披塔在此次联席会议前曾表示,如果他依然无法当选总理,他将支持为泰党候选人角逐总理职位。
当天早些时候,泰国宪法法院宣布受理选举委员会所提交披塔涉嫌违反选举法持有媒体股份的案件,并于即日起暂停披塔的议员资格,直至法院作出最终裁决。披塔表态将遵守法院命令,辞去议员职务。
新华社美联社
竹新社
俄罗斯18日袭击了乌克兰港口城市敖德萨和尼古拉耶夫,作为克里米亚大桥遭袭的报复。 俄罗斯国防部称,俄军使用精确海基武器击中了生产无人艇的造船厂以及乌军储存燃料的设施。但乌克兰方面称,所有导弹和多数无人机被防空系统击落,碎片和冲击波破坏了部分港口设施和住宅楼。 针对俄罗斯停止执行粮食外运协议,乌克兰总统泽连斯基称,乌克兰将继续执行协议。克里姆林宫发言人佩斯科夫警告,在没有俄罗斯的情况下进行需要考虑风险。 (美联社,路透社)
俄罗斯19日继续用导弹和无人机重点袭击了乌克兰港口城市敖德萨的仓库等基础设施。乌农业部称,袭击导致敖德萨和附近的切尔诺莫斯克的大部分出口设施瘫痪,6万吨粮食被毁。农业部长警告,若乌克兰无法出口粮食,粮食价格将上涨,最贫穷国家的人将处于生存边缘。
在克里米亚,一处俄罗斯的军事设施发生火灾。有报道称,起火处是弹药库。四个村庄超过2200人被疏散。大火还迫使一条重要高速公路关闭。目前火灾原因尚不清楚。
南非总统拉马福萨宣布,俄总统普京不会出席下个月在该国举行的金砖国家领导人峰会。除普京外,其他金砖国家领导人都将出席峰会。克里姆林宫发言人佩斯科夫称,普京将通过视频方式参加。
南非此前面临是否根据国际刑事法院的逮捕令逮捕普京的困境。南非主要反对党要求政府在普京抵达该国时将其逮捕,但拉马福萨表示,逮捕普京将被视为对俄罗斯宣战。
美联社路透社
Back to Top